Performance Results of Economic and Corporate Governance Dimension
ESG Data – Economic and Corporate Governance Dimension
1. Corporate Governance
Overview of Corporate Governance Policies and Practices
The Company is committed to conducting its business in accordance with the principles of good corporate governance and business ethics, with the aim of creating benefits for all stakeholders and delivering sustainable value to the organization. These principles serve as both a guideline and a mechanism for internal management, fostering effective relationships among the Board of Directors, management, employees, and shareholders. The organizational structure and management mechanisms are designed to reflect the following key principles:
- Accountability – Taking responsibility for one’s own decisions and actions, with the ability to explain and justify those decisions.
- Responsibility – Performing duties with sufficient capability and efficiency.
- Equitable Treatment – Treating all stakeholders fairly and equally.
- Transparency – Ensuring operations are transparent, auditable, and information is disclosed openly to relevant parties.
- Vision to Create Long-Term Value – Having a vision to enhance and create long-term value for the organization.
- Ethics – Upholding ethics and business integrity in all operations.
The Company has published its Good Corporate Governance and Business Ethics Policy on its website. The core principles of corporate governance are divided into eight categories as follows:
- Category 1: Rights of Shareholders
- Category 2: Equitable Treatment of Shareholders
- Category 3: Roles of Stakeholders
- Category 4: Disclosure of Information and Transparency
- Category 5: Responsibilities of the Board of Directors
- Category 6: Business Ethics
- Category 7: Key Policies and Monitoring of Compliance
- Category 8: Anti-Corruption Policy
Board of Directors Structure
The Company’s board of directors consists of qualified individuals with diverse expertise, knowledge, experience, gender, and age, which is beneficial for the Company’s business operations. The board comprises nine directors, of whom one is female and five are independent directors. The independent directors serve to provide checks and balances on the board, and their qualifications comply with the criteria set by the Securities and Exchange Commission (SEC).


Board of Directors Recruitment
The Nomination and Remuneration Committee shall consider the qualifications of individuals proposed for appointment as members of the Company’s Board of Directors in accordance with applicable laws, regulations, and the Company’s Board Charter. The Committee shall take into account the diversity of the Board structure (Board Skills Matrix), including knowledge, experience, and capabilities that are beneficial to the Company, as well as the ability to manage the Company’s business, without restriction on gender or age. In addition, the Committee shall consider the performance and time dedication of the Directors in carrying out their duties. The names of the Company’s Board of Directors are disclosed on the Company’s website at www.teamgroup.co.th
Formation of Sub-Committees
The Company’s Board of Directors has appointed seven sub-committees to closely monitor and oversee operations and to report regularly to the Board of Directors. These sub-committees are the Audit Committee, Executive Committee, Risk Management Committee, Nomination and Remuneration Committee, Corporate Governance and Sustainability Committee, Chief Executive Officer Performance Evaluation Committee, and Innovation and Artificial Intelligence Committee. The names of the sub-committees are disclosed on the Company’s website at www.teamgroup.co.th under the section “About TEAM Group > Board of Directors > Sub-Committees.”
Chief Executive Officer (CEO) Recruitment
The Chief Executive Officer (CEO) must have professional experience in engineering or a related business field of not less than 20 years, along with specific qualifications necessary and beneficial to the Company’s operations. The CEO should also possess essential knowledge, abilities, and skills, including integrity and ethics, strategic vision, tenacity, the ability to motivate and inspire, coaching skills, the ability to build collaborative networks, leadership skills, resources management (managing work, people, and finances), business development capabilities, and adaptability and flexibility. The Nomination and Remuneration Committee shall thoroughly, comprehensively, and transparently screen these qualifications and propose suitable candidates to the Board of Directors for consideration and appointment as CEO.
Duties and Responsibilities of the Board of Directors
Self-Assessment of the Board of Directors and Sub-Committees
In 2024, the Company’s Board of Directors mandated a self-assessment for the Board as a whole (annual Board assessment) and an individual self-assessment for each Director (individual assessment), as well as performance evaluations of the sub-committees. The assessment framework was adapted from the guidelines of the Stock Exchange of Thailand to suit the Company’s business characteristics and structure. The results are used as a framework for evaluating the Board’s performance and for considering various matters related to the Company’s operations. The assessment results are as follows:

Performance Evaluation of the Chief Executive Officer (CEO)
To monitor and review the management of the Chief Executive Officer (CEO), the Company’s Board of Directors has mandated an annual performance evaluation of the CEO. The CEO Performance Evaluation Committee, together with the Nomination and Remuneration Committee, reviews the evaluation criteria and proposes them to the Board of Directors. The criteria are designed to ensure that the CEO manages the Company in accordance with its objectives, key goals, and strategies, while aligning with the long-term interests of the Company. The evaluation criteria are communicated to the CEO in advance. The performance assessment covers both financial management—such as revenue, net profit, and economic value added—and sustainability performance across the three dimensions, based on the CEO sustainability indicators established by the Board. Sustainability accounts for 40% of the overall evaluation, including measures such as stakeholder satisfaction, quantitative social impact or benefits to the community or society, reduction in electricity, water, paper, and company vehicle fuel consumption, waste reduction, and reduction of organizational greenhouse gas emissions. Other indicators include the number of environmentally friendly projects, total lost work hours due to employee injuries, and prevention and management of corruption or ethical breaches within the organization. The evaluation criteria are divided into the following four main components:
- Part 1: Performance measurement based on Corporate Key Performance Indicators (KPIs) and Environmental, Social, and Governance (ESG) operations
- Part 2: Competency-based management effectiveness assessment
- Part 3: Management skills-based assessment
- Part 4: Environmental, Social and Governance (ESG) Performance
- Part 5: Summary of overall assessment results
Evaluation Methods and Procedures
- The Board of Directors approves the establishment of the criteria and evaluation form for the performance of the Chief Executive Officer (CEO).
- The Board of Directors appoints the CEO Performance Evaluation Committee (“Evaluation Committee”). The CEO performance evaluation process is as follows:
- (1) The CEO conducts a self-assessment using the evaluation form and submits the results to the Evaluation Committee.
- (2) The Evaluation Committee reviews the CEO’s performance according to the evaluation form and makes a joint resolution.
- (3) The Evaluation Committee and the CEO discuss and review the evaluation results together to reach a final assessment.
- The Evaluation Committee reports the evaluation results to the Board of Directors for acknowledgment.
Attendance at Meetings and Remuneration of Directors
In 2024, the Company scheduled all Board of Directors’ meetings for the entire year in advance and notified the directors beforehand so that they could arrange their schedules and attend the meetings. The agenda for each meeting was clearly defined, while additional special meetings could be held as deemed appropriate and necessary. In 2024, the Board of Directors held a total of seven meetings, with all directors attending, representing 100% attendance. Additionally, a meeting of the non-executive directors was held once during 2024.
Policy on Holding Directorships and Executive Positions in Other Companies
• Director
The Company has a policy limiting the number of companies in which each director may hold a position, allowing each director to serve in no more than five listed companies.
• Chief Executive Officer (CEO)
The Company has a policy regarding the holding of directorships or executive positions in other businesses by the Chief Executive Officer (CEO), whether in listed or unlisted companies in Thailand, as well as in domestic and foreign companies. The CEO must report such positions to the Board of Directors each time and may hold positions in no more than five listed companies.
Business Ethics (Code of Conduct) and Anti-Corruption
Business Ethics
The Board of Directors has established a Code of Conduct for business operations, outlining the expected behavior toward stakeholders as well as ethical and business conduct guidelines for directors, executives, and employees to adhere to. Compliance with these guidelines is considered a shared duty and responsibility, aimed at maximizing benefits for the Company’s stakeholders and enhancing the credibility of its operations, thereby supporting sustainable growth. The Code specifies the expected conduct of executives and employees in their dealings with shareholders, customers, business partners, competitors, society, and the environment, in accordance with business ethics as follows.
- Conduct business with honesty and integrity, operating responsibly in accordance with the law and ethical standards, and commit to doing good for individuals, communities, society, and the environment.
- Treat customers fairly regarding products and services, without discrimination.
- Conduct business with standardized operational systems and proper controls, utilizing knowledge and skills to the fullest with caution, based on sufficient information and verifiable evidence, and strictly comply with relevant regulations.
- Do not disclose customer information acquired through business operations, which, under normal circumstances, should be kept confidential and protected by law.
- Provide customers with the opportunity to lodge complaints regarding any deficiencies in products or services.
- Disclose information about products and services accurately and completely.
- Adhere fairly to agreements and conditions with customers; if compliance with any agreement or condition is not possible, promptly inform the customer to find a mutually acceptable solution.
The Board of Directors reviews and updates the Code of Conduct annually to ensure its relevance to the business context. The Code is published on the Company’s website, allowing stakeholders and interested members of the public to access it conveniently.
Communication and Training for Personnel on Business Ethics
In 2024, the Company monitored compliance with the Code of Conduct, including guidelines for dealing with stakeholders and business ethics, throughout its operations via the Risk Management Committee and whistleblowing channels. No violations of the Code were reported. The Company Secretary reported the monitoring results to the Corporate Governance and Sustainability Committee, and the Board of Directors acknowledged the outcome of the compliance monitoring.
The Company monitors compliance with good corporate governance principles, covering key areas such as business ethics and conduct, prevention of conflicts of interest, misuse of insider information for personal gain, and anti-corruption measures. The Company communicates the Code of Conduct and related policies on these matters through its website and intranet, and includes them in the directors’ manual, which is distributed to all directors and executives (100% coverage), ensuring continuous emphasis and understanding among directors and senior management. Business ethics training is provided to all new employees, totaling 203 people, representing 100% of new employees in 2024, through the employee orientation process. The objective is to ensure that the Company’s directors, executives, and employees are fully aware of and strictly adhere to these principles. In 2024, there were no cases of violations of business ethics by executives or employees, and all policies on good corporate governance were strictly observed.
Training and Communication of Good Corporate Governance and Business Ethics Policies

Monitoring and Enforcement Process for Compliance with the Code of Conduct
Monitoring Compliance with the Code of Conduct
The Company has established guidelines for dealing with stakeholders and for business ethics and conduct, applicable to directors, executives, and employees of the Company and its subsidiaries. These guidelines are to be observed in the course of work and constitute a duty and responsibility for all directors, executives, and employees to acknowledge, understand, and strictly comply with. Executives at all levels are responsible for ensuring that employees under their supervision are informed, understand, and adhere to these guidelines diligently. These stakeholder and business ethics guidelines are considered an integral part of the operating procedures of the Company and its subsidiaries.
Anti-Corruption
The Company is committed to being an organization that conducts business based on good corporate governance and business ethics, for the benefit of shareholders and all stakeholders. Accordingly, the Company has established an anti-corruption policy for directors, executives, and employees to follow. The policy is reviewed annually. In 2024, the policy was reviewed at the Board of Directors’ meeting No. 7/2024, held on 16 December 2024. The key points of the policy are as follows.
- Do not offer any compensation, bribes, solicit, agree to, or accept bribes from other persons or any other agencies in any form, whether directly or indirectly, in order to receive mutual benefits or expect benefits related to the Company’s activity.
- Do not engage in illegal transactions with government officials or any other person or entity, either directly or indirectly.
- Do not make any donations or contributions to other persons or entities as a means of bribes.
- Do not support any money donation or other benefits to political parties, political groups, or any person involved in politics, whether directly or indirectly, for the benefits of business operations or for the benefit of oneself and associates.

Channels for reporting suspected violations of laws, regulations, or business ethics
บริษัทมีความมุ่งมั่นปฏิบัติงานโดยยึดหลักการกำกับดูแลกิจการที่ดีและมีนโยบายแน่ชัดในการต่อต้านการทุจริตคอร์รัปชัน และยึดมั่นการดำเนินการตามจรรยาบรรณธุรกิจอย่างเคร่งครัด บริษัทจึงกำหนดนโยบายว่าด้วยการแจ้งเบาะแสและข้อร้องเรียน สำหรับรับข้อร้องเรียนการทุจริต การถูกละเมิดสิทธิหรือพบเห็นการกระทำที่ฝ่าฝืนกฎหมาย/ระเบียบ/จรรยาบรรณธุรกิจของบริษัท จากพนักงานและผู้มีส่วนได้เสียทุกกลุ่ม รวมทั้งมีกลไกในการคุ้มครองผู้ให้ข้อมูลและให้ความสำคัญกับการเก็บข้อมูลข้อร้องเรียนเป็นความลับ เพื่อสร้างความมั่นใจให้กับผู้ร้องเรียน โดยบริษัทได้มอบหมายให้ประธานเจ้าหน้าที่บริหาร เป็นผู้พิจารณาแต่งตั้งคณะกรรมการสอบสวน เพื่อทำหน้าที่รวบรวมพยานหลักฐาน และดำเนินการต่างๆ เพื่อค้นหาข้อเท็จจริงของเบาะแสหรือข้อร้องเรียนนั้น รวมทั้งเสนอแนะแนวทางการจัดการแก้ไขข้อร้องเรียนนั้น โดยมีขั้นตอนการจัดการเบาะแสและข้อร้องเรียนกรณีทุจริตและการละเมิดจรรยาบรรณ และกระบวนการป้องกันการเกิดเหตุซ้ำ
Whistleblowing and Complaint Channels for Corruption and/or Ethical Violations
- Suggestion and Complaint Box located at the Human Resources Administration Office.
- 2) Direct reporting of tips and complaints to:
- Supervisors trusted by employees at all levels
- Human Resources Management
- Internal Audit Department
- Corporate Secretary
- Audit Committee
- Board of Directors
- 3) Company Website: https://www.teamgroup.co.th
- 4) Email: Directly to the Audit Committee at whistle-blowing@team.co.th
- 5) Send by mail directly to the Board of Directors or the Audit Committee at:
TEAM Consulting Engineering and Management Public Company Limited
151 Nuan Chan Road, Nuan Chan, Bueng Kum, Bangkok 10230 Thailand
Monitoring compliance with corporate governance policies and practices
The Company assigns it as the duty and responsibility of all directors, executives, and employees to acknowledge, understand, and strictly comply with the established policies and practices. Executives at all levels are responsible for oversight, and adherence is regarded as a matter of the Company’s ethics. Any director, executive, or employee who violates the prescribed corporate governance principles will be subject to disciplinary action. If an act is believed to constitute a breach of laws, regulations, or government rules, the Company will refer the matter to the relevant authorities for further action.
The Company monitors compliance with good corporate governance principles, covering key issues such as business ethics, prevention of conflicts of interest, misuse of insider information for personal gain, and anti-corruption measures. The Company communicates policies related to these issues on its website, includes them in the orientation program for new employees, and provides the policies in the Employee Handbook to ensure all new employees are informed. These policies are also included in the Directors’ Handbook, which is distributed to all directors and executives 100%, ensuring that directors, executives, and employees strictly acknowledge and adhere to them. In 2024, there were no cases of business ethics violations by executives or employees, and all good corporate governance policies were strictly followed.
In 2024, the Company conducted comprehensive monitoring of corruption and ethical violations across all processes, including tracking whistleblowing and complaints. No cases of corruption or ethical violations were found among directors, executives, or employees, in line with the established objectives. Additionally, no directors or executives were found to have violated the policies on the use of insider information or disclosure of information, and the Company did not receive any complaints regarding the misuse of insider information by directors or executives.
2. Risk Management
2.1 Risk Management Policy and Plan
TEAM Consulting Engineering and Management Public Company Limited places great importance on effective and efficient risk management to ensure confidence in achieving organizational objectives, prevent potential losses, and reduce uncertainties. At the same time, the Company seeks opportunities to enhance business value for sustainable growth in a constantly changing and uncertain business environment.
2.1.1 Organizational Risk Management
the Company adopts the revised risk management guidelines of the Stock Exchange of Thailand and COSO-ERM 2017 (The Committee of Sponsoring Organizations of the Treadway Commission; Enterprise Risk Management – Integrated Framework 2017), which define six key components of the risk management process as follows:
- Objective Setting
- Risk Identification
- Risk Assessment
- Risk Response
- Control Activities
- Monitoring and Reporting
2.1.2 The Board of Directors has appointed a Risk Management Committee
assigning the committee to Prepare an Organizational Risk Management Manual by defining the components of risk management that are aligned with business operations and management processes.
2.2 Risk Management Committee Charter
2.2.1 Composition and Selection of the Risk Management Committee
The Risk Management Committee shall consist of directors and/or executives and/or employees of the Company, and/or other suitable individuals appointed by the Board of Directors, with the number of members determined at the discretion of the Board. The Board of Directors shall also appoint one member of the Risk Management Committee to serve as its Chairperson.
2.2.2 Scope of Authority, Duties, and Responsibilities of the Risk Management Committee
- Establish risk management policies and framework to propose to the Board of Directors, ensuring alignment with the Company’s strategy and in accordance with the risk management guidelines of the Stock Exchange of Thailand and the Institute of Internal Auditors Thailand.
- Set risk management policies to enable the assessment, monitoring, and control of various types of risks at acceptable levels, involving relevant departments in the management and handling of risks.
- Assess organizational-level risks and impacts, and determine risk management methods to maintain risks at acceptable levels, including supervising the implementation of these methods, assigning responsibilities, and setting timelines.
- Review and improve risk management policies to ensure sufficient effectiveness, efficiency, appropriateness, and timeliness in addressing risks.
- Have the authority to summon relevant individuals for clarification or appoint and define roles, ensuring that personnel at all levels are responsible for managing risks appropriately and reporting to the Risk Management Committee to achieve risk management objectives.
- Report the results of risk management to the management committee and the Audit Committee for consideration and submission to the Board of Directors on a quarterly basis.
- Prepare a Risk Management Manual and communicate it to employees for acknowledgment and implementation.
- Identify various risks, analyze and assess potential risks, including trends that may impact the Company.
- Develop plans to prevent, mitigate, transfer, or avoid risks.
- Evaluate and prepare risk management reports.
- Establish an integrated risk management system linked with the information system.
- Appoint a Risk Management Working Group.
- Perform other tasks as assigned by the Board of Directors.
2.2.3 Termination of Position
- Members of the Risk Management Committee shall hold office for a term of three years from the date of appointment or as determined by the resolution of the Board of Directors. Risk Management Committee members who have completed their term may be nominated and reappointed with the approval of the Board of Directors.
- When a director, executive, or employee of the Company leaves their position, they shall also cease to hold the position of Risk Management Committee member.
2.2.4 Meetings
- The Risk Management Committee should hold meetings at least once per quarter.
- In the event that the Chairperson of the Risk Management Committee is absent or unable to perform their duties, the attending committee members shall elect one member to preside over the meeting.
- Any committee member who may have a conflict of interest or a personal stake in a matter shall not have the right to vote on that matter.
2.2.5 Review and Revision of the Charter
This charter shall be reviewed regularly by the Risk Management Committee at least once a year. Any amendments shall be submitted to the Board of Directors for approval.

The Company has established a Risk Management Committee and designated a department responsible for defining the framework and processes for risk management, which operates independently of the business lines. Mr. Sit Tansiri, Chief Strategy Officer, has been assigned as the responsible person, and Ms. Nattayan Limsuntarakul, Chief Financial Officer, serves as the coordinator with external audit units to monitor and verify the risk management processes. The Company has also established an Organizational Risk Management Policy and communicated the risk management guidelines to executives and employees through the Company’s Intranet.
2.3 Risk Factors
The Company continuously reviews risks by considering both internal and external risk factors, including current risks and emerging risks, and identifies risk factors while establishing risk management measures.
The Company’s business risk factors for the year 2024 can be read in detail in the 56-1 One Report 2024
2.4 Risk Management Performance for the Year 2024
The Risk Management Committee held four meetings to monitor performance in 2024. The Company conducted an organization-wide risk assessment covering all departments. The assessment identified a significant corporate-level risk affecting the Company’s operations: the risk related to contractual obligations for payments tied to work performance that cannot be fully controlled. The Company has implemented risk mitigation measures focusing on effective management of project milestones and closely monitoring project progress to enable proper planning and liquidity management.
2.5 Business Continuity Management
The Company Implements Business Continuity Management (BCM), which includes an Emergency Response Plan (ERP) and a Business Continuity Plan (BCP), both of which are regularly reviewed and tested annually. This ensures that business operations can continue even during crises, reducing risks and potential impacts on the organization, employees, and stakeholders, while enabling the business to recover and resume operations quickly and efficiently.
2.6 Promoting a Risk Management Culture
The Company uses the Organizational Risk Management Manual as a guideline for implementing risk management. It is the duty and responsibility of all departments to follow the manual, oversee, and monitor risks according to the established plans, with cooperation and coordination from relevant units. The results of these activities are reported to the Risk Management Committee for acknowledgment. The Risk Management Committee then evaluates the effectiveness of the risk management processes and reports the results to the Board of Directors on a quarterly basis, enabling the identification of weaknesses, the improvement of approaches, and the development of policies for greater effectiveness.
- The Company has established organizational Key Performance Indicators (KPIs) linked to risks. For example, the target for new contract awards in 2024 is set at THB 2,500 million, and a Key Risk Indicator (KRI) has been defined: if contract awards fall below 10% of the planned target, the KPI will not be achieved. To meet this target, the responsible units in each business must collaboratively seek new projects and develop appropriate operational plans, as well as regularly review their pricing strategies. In addition, the master plan and contingency plans must be continuously updated to maintain flexibility in addressing potential risks. Furthermore, before accepting any project, a thorough assessment of the potential project risks must be conducted to ensure that contract awards align with the planned target and that risks can be effectively managed.
- Risk management training, covering risks related to Environmental, Social, and Governance (ESG) issues. In 2024, the Company sent three personnel—Ms. Phomra Patanapoomthin, Ms. Wariya Chaowavanich, and Ms. Patra Naloyphong—to participate in the workshop “Environmental, Social, and Governance Risk Management Course” at the Stock Exchange of Thailand on 20–21 June 2024, in order to apply the knowledge to sustainable organizational risk management. In 2025, the Company plans to conduct organizational risk management training for executives and employees at all levels to raise awareness and understanding of risks that may impact the organization, enable practical application in daily operations, and further strengthen an effective organizational risk management culture.
3. Customer Relationship Management
The Company has developed a Customer Satisfaction Development Plan and established a system to regularly monitor and assess customer satisfaction. This includes surveys on project quality, timeliness, service, and overall satisfaction for all projects through Customer Satisfaction Surveys. Customer feedback is collected directly through in-person interviews, telephone surveys (conference calls), and satisfaction questionnaires sent via email.

The survey evaluates satisfaction in each subcategory of the four main areas mentioned above, with satisfaction rated on a four-level scale as follows:
- 4 points = Very satisfied or exceeded expectations
- 3 points = Satisfied or met expectations
- 2 points = Dissatisfied or below expectations
- 1 point = Very dissatisfied or far below expectations
The Company has established that a project passes the evaluation if it receives a score of at least 3 points in each subcategory of the four main areas. If any subcategory receives a score below 3 points, the project is considered to have failed the evaluation. The project manager must prepare a corrective action plan to promptly improve the quality of work for the client. The Company will also use customer feedback and suggestions to enhance overall work performance.

In 2024, the Company conducted customer satisfaction assessments for 144 projects. Of these, 142 projects met the evaluation criteria, representing 99% of the projects assessed.

Enhancing Customer Relationships
The Company is committed to maintaining strong relationships with its customers by adhering to a Customer-Centered approach, which is one of the organization’s core values. This approach focuses on delivering excellent service, understanding current customer needs, and anticipating future expectations. The Company organizes customer meetings to provide information about products and services and to discuss ways to deliver services that meet customer requirements. In addition, a complaint system is available through the Company’s website to ensure that customers can have confidence in receiving satisfactory service.
Customer Complaint Management
Channels have been established for customers to submit complaints through the Company’s complaint and whistleblowing system on its website, and/or through the reporting channels specified in Section 8.1.4 “Monitoring Compliance with Corporate Governance Policies and Practices,” under item 2) “Whistleblowing and Complaint Reporting.” The Company has a process in place for managing customer complaints as follows:
กระบวนการในการบริหารจัดการข้อร้องเรียนจากลูกค้า

4. Supply Chain Management
The Company’s business operations rely on effective management of its business partners to prevent and mitigate risks that may negatively impact its operations, reputation, as well as other stakeholders throughout the supply chain. Therefore, in order to avoid and reduce such risks, the Company recognizes the crucial role of procurement practices that take into account Environmental, Social, and Governance (ESG) principles. This approach not only helps minimize negative impacts but also promotes and encourages partners to conduct business ethically and to act responsibly toward society and the environment. The objectives are set as follows:
- Control and mitigate supply chain risks that may arise from business partners, such as human rights violations, unfair practices, or environmental impacts.
- Promote social and environmental responsibility throughout the supply chain.
- Enhance transparency and governance by raising the standards of transparency in procurement processes, reducing corruption risks, and promoting business conduct with good governance.
- Develop business partners and strengthen their competitiveness by supporting and enabling them to grow responsibly and compete in sustainability-focused markets.
- Create long-term value and sustainability by implementing sustainable procurement policies as a tool to improve efficiency and generate business opportunities.
Guidelines for Supplier Management
The Company has also established operational guidelines for managing business partners that promote mutual growth and sustainability. These guidelines cover the entire process, including partner selection, risk assessment, performance evaluation, as well as the promotion and support of partners’ sustainability development, as follows:

1. Selection and Evaluation of Suppliers
The Company places great importance on evaluating suppliers based not only on the quality of their products and services but also on social, environmental, and governance (ESG) considerations. New suppliers are assessed and selected using comprehensive sustainability evaluation criteria, including a Self-Assessment Questionnaire (SAQ). Additionally, the Company provides suppliers with a Supplier Code of Conduct to ensure awareness and compliance with ethical standards.
The Company has developed the Supplier Code of Conduct as a manual to communicate fundamental business practices and establish shared guidelines between the Company and its suppliers. These guidelines emphasize conducting business with honesty and integrity, ensuring fairness to all stakeholders, disclosing accurate and complete information, maintaining confidentiality, and respecting intellectual property rights. Additionally, business operations should consider their impact on natural resources and the environment, including the adoption of environmentally friendly products (Green Products). To promote transparency and accessibility, the Supplier Code of Conduct is published on the Company’s website under the “Corporate Governance > Corporate Governance Policy” section, enabling suppliers to review and align with its implementation.
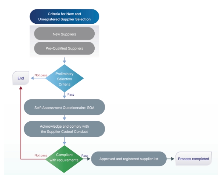
Selection and Registration of New Suppliers
For new suppliers or existing suppliers who have not yet been registered, the following process shall be followed:
- The Company has two selection criteria for suppliers: New Suppliers (sellers or service providers) and Pre-Qualified Suppliers (for tendering purposes). The Company conducts a preliminary evaluation of suppliers based on factors such as company information, experience related to the products or services, quality, pricing, safety, timely delivery, and environmental friendliness, ensuring alignment with the Company’s requirements and specifications.

- Once a vendor meets the preliminary qualifications, the procurement officer will send them a Self-Assessment Questionnaire (SAQ) to evaluate sustainability-related risks. The vendor must complete the questionnaire, providing details on corporate governance, labor practices, social impact management, environmental management, and occupational health and safety. Additionally, the procurement officer will send the Supplier Code of Conduct, which the vendor must acknowledge and sign to confirm their commitment to compliance.
- The procurement officer will compile all necessary documents and submit the evaluation results for approval by the authorized personnel.
- Suppliers who meet all qualifications, pass the self-assessment and risk evaluation criteria, and have signed the Supplier Code of Conduct will be recorded in the Approved Vendor List (AVL). Only registered suppliers in the AVL will be eligible to present their products or services to the Company.

2. Supplier Categorization
The Company has defined supplier classification criteria to facilitate appropriate analysis and management. The classifications are as follows
- Critical Tier 1 Suppliers: Suppliers who sell products or provide services directly to the Company’s projects and meet the following criteria:- Suppliers with high procurement value, ranking within the top 80% of total procurement value in the Company’s core business operations.- Suppliers with specialized expertise or critical materials/equipment essential to the Company’s operations.- Suppliers operating in a market with limited suppliers, making replacements difficult.
- Critical Non-Tier 1 Suppliers: Key suppliers who do not engage in direct business with the Company but whose products or services play a crucial role in the Company’s operations or pose risks and potential impacts on business continuity.
- Tier-1 Suppliers: Suppliers who sell products or provide services directly to the Company.
- Non-Tier 1 Suppliers: Suppliers who sell products or provide services to the Company’s Tier 1 suppliers.

3. Supplier Risk Assessment and Identification
The Company evaluates supplier risks based on factors derived from the Supplier Self-Assessment Questionnaire (SAQ). The assessment covers four key risk areas:
- Product and service quality risk
- Corporate governance risk
- Social risk
- Environmental risk

• Risk Assessment Process
The procurement officers distribute a Self-Assessment Questionnaire (SAQ) to suppliers to evaluate their risk levels, covering Environmental, Social, and/or Corporate Governance (ESG) risks. The questionnaire aligns with the Supplier Code of Conduct established by the Company. After the assessment, the evaluation results are summarized and shared with the suppliers. If a supplier fails to meet the assessment criteria or is identified as high-risk, they must implement corrective actions or preventive measures and establish a clear monitoring plan to bring their compliance to an acceptable level.

4. Risk Mitigation Management for Suppliers
- Critical Tier 1 Suppliers with a very low risk rating must complete a Self-Assessment Questionnaire (SAQ) at least once every three years to assess compliance with the Supplier Code of Conduct and increase awareness of the Company’s sustainability direction. If the risk rating is low, suppliers must complete the SAQ once every two years.
- Critical Tier 1 Suppliers Suppliers with a moderate risk rating must complete a Self-Assessment Questionnaire (SAQ) based on the frequency set by the Company and submit an improvement plan addressing identified issues to confirm that corrective actions have been implemented.
- The Company places significant emphasis on Critical Tier 1 Suppliers with high or very high-risk ratings. These suppliers are required to present a corrective action plan and implement necessary improvements to meet the Company’s standards. They will have an On-Site ESG Audit at least once per year. The audit process will align with the Company’s Supplier Code of Conduct to promote and encourage continuous improvement in the suppliers’ operational processes.
Performance Targets
- Increase the proportion of environmentally friendly procurement.
- Reduce the use of disposable and non-essential materials.
- 100% of Critical Tier 1 Suppliers acknowledge and comply with the Supplier Code of Conduct.
- 100% of Critical Tier 1 Suppliers undergo a sustainability assessment.

Key Performance Highlights for 2024
In 2024, the Company had 476 direct suppliers, with a total procurement value of 687,918,050.86 Baht. Based on supplier classification criteria, the Company identified 9 key direct suppliers and 1 key indirect supplier that required a sustainability risk assessment.
Since 2024 marks the first year the Company has implemented its supply chain management system, the initial focus was placed on key direct suppliers. As a result, 9 key direct suppliers underwent an Environmental, Social, and/or Corporate Governance (ESG) risk assessment and acknowledged compliance with the Supplier Code of Conduct. This accounts for 100% of key direct suppliers or 1.89% of all suppliers. The procurement value associated with these 9 key direct suppliers represents 81.19% of the procurement value within the Company’s core business operations and 64.08% of the total procurement value for 2024. The results of the sustainability assessment are detailed in the following table.

Based on the assessment results, all 9 key direct suppliers of the Company have demonstrated compliance with good standards and were categorized as having very low risk (Level A).
When categorized by specific risk areas, the assessment results vary as follows:
- Environmental Risk Assessment: 7 key direct suppliers were classified as very low risk (Level A), while 2 key direct suppliers were classified as low risk (Level B)
- Social Risk Assessment: 9 key direct suppliers were classified as very low risk (Level A).
- Corporate Governance Risk Assessment: 9 key direct suppliers were classified as very low risk (Level A).

For the On-Site ESG Audit conducted in the 2024 assessment cycle, the Company did not conduct any supplier facility audits. This was because none of the key direct suppliers were classified as high-risk or very high-risk, in accordance with the Company’s established guidelines.

5. Promoting and Supporting Supplier Sustainability Development
The Company prioritizes operations that promote and support the capacity development of suppliers through the following approaches.
- Build long-term relationships with suppliers by strengthening engagement and maintaining good relations through mutual knowledge exchange.
- Work together with suppliers to develop innovations or new projects that benefit society, are environmentally friendly, and enhance business operations between the Company and suppliers for long-term growth and sustainability.
- Support local employment and workforce skill development by focusing on helping workers enhance their capabilities and secure continuous job opportunities. This includes improving work efficiency, which is important in reducing unemployment rates in the area and promoting long-term local sustainability.
- Promote and transfer knowledge through various training programs, such as training on safe construction standards, project management, utilization, maintenance, and the use of environmentally friendly technology. Performance results
Performance results
Development of Technical Skills in Topographic Surveying for Suppliers
The Company places great importance on accurate survey data as a foundation for enhancing and expanding information used in automated remote water monitoring. To ensure uniform data quality and consistency, the Company conducted technical training on topographic survey techniques for its suppliers. This training aimed to standardize survey procedures and ensure accuracy at the same level across all suppliers. After completing the training, suppliers applied their knowledge in fieldwork, overseeing cross-section surveys of river channels (Cross Section), site plan mapping (Site Plan), and the development of rating curves (Rating Curve) to establish relationships between water levels and flow rates at designated water monitoring stations. Additionally, the training covered zero gauge calibration, referencing the Mean Sea Level (MSL), and the establishment of benchmark points using reference markers.
The training program was conducted for 10 employees from two supplier companies, who will further pass on the knowledge, standards, and methodologies learned to their respective operational teams. As a result of the training, suppliers were able to produce survey outputs that met technical standards, significantly reducing the need for revisions. This led to a 20% reduction in costs while ensuring the project met its objectives and was delivered on schedule. Accurate topographic data enhances the precision of water situation forecasting, which contributes to overall water resource management and enables more accurate public warnings. As this type of project will continue in the future, the training serves as a highly beneficial initiative for the organization, its suppliers, and the broader community. The key benefits of the project can be summarized as follows:

Development of Skills in Using the Online Document Storage and Approval System for Suppliers
Construction Supervision Consultancy Project for an Active Pharmaceutical Ingredient (API) Manufacturing Plant has implemented the ConZol system, a document storage and approval system, for the project. The Company has provided training to transfer knowledge and document processes to its personnel, including BOSS, the manufacturer of Flying Rabbit Brand White Liquid Antacid, as well as the construction contractor, Italthai Engineering Co., Ltd. (ITE). The system replaces paper-based document management by enabling online document storage, eliminating the need for extensive printing. Throughout the project duration until contract completion, a total of 2,947 documents were generated, amounting to 147,350 pages. The adoption of the ConZol system for document storage and approval brings significant benefits in terms of cost-effectiveness, sustainability, and environmental responsibility. It reduces paper usage, minimizes the need for tree cutting for paper production, and supports the Paperless concept. Additionally, it helps lower the carbon footprint associated with document production and transportation, cutting at least 8,841 kilograms of CO2 equivalent (CO2e) emissions. The system also decreases electronic waste from printers, reduces the demand for printers, ink, and related consumables, and optimizes resource utilization. Beyond environmental benefits, the system enhances operational efficiency, facilitates remote working, and improves transparency and data security. The online platform allows version tracking, access logging, and document approval records, reducing the risk of forgery or document loss. These advantages contribute to the project’s success while also benefiting partners and the global environment. Furthermore, project partners can leverage the system and the knowledge gained from training and real-world application for future projects.

Policies Related to Supply Chain Management
Encouraging Financial Liquidity for Suppliers
The Company has policies and guidelines to promote financial liquidity for suppliers in a fair, transparent, and equitable manner. The Company informs suppliers of the payment schedule for goods and services, which varies based on each supplier’s credit terms, typically ranging from 30 to 60 days. In 2024, the actual average payment period for suppliers was 59 days.

5. Tax Implementation
Tax Policy
The Company is committed to effective tax management, aiming to maximize value and benefits for all stakeholders while ensuring full compliance with tax regulations. It upholds responsible tax practices, ensuring that taxes are paid lawfully and in accordance with legal requirements. The Company aligns its tax planning and execution with business operations both domestically and internationally, conducting all tax-related matters with transparency and fairness for all stakeholders. Recognizing both direct and indirect tax risks, the Company implements appropriate tax structures that comply with legal requirements and do not result in tax avoidance. To establish clear tax practices, it has formulated a Tax Policy as a guiding framework for tax management. This policy is publicly disclosed on its website under Corporate Governance > Corporate Governance Policies > Tax Policy.

6. Business innovation for social and/or environmental purposes
Business innovation for social purposes
TEAM Group has always placed great importance on the development of technology and innovation, integrating them as part of the Company’s business strategy and sustainability approach. With the vision of “being the leading full-service provider in the region and developing innovative businesses,” the Company is committed to promoting business innovation for social and environmental purposes. Employees are encouraged to propose ideas for improving work processes, technology, and management systems that enhance organizational efficiency while minimizing environmental impact.
Recognizing the importance of innovation and artificial intelligence (AI) in driving the organization toward a sustainable future and enabling effective competition in the digital era, the Board of Directors has established the Innovation and Artificial Intelligence Committee. This committee oversees and promotes the integration of innovation into the Company’s strategy across business operations, technology, and social and environmental responsibility. It plays a key role in setting the direction for innovation, monitoring and supporting value-creating innovation projects, managing technology-related risks, and fostering a culture of creativity within the organization. In addition, the committee supports the application of AI to enhance business efficiency and generate social value, with the Innovation and Artificial Intelligence Unit responsible for translating policies into practice throughout the organization.
Company initiatives for social and environmental business innovation
- The Company places great importance on driving and promoting the creation and development of business innovation for social and environmental purposes within the organization. To this end, it has established the Innovation Investment Unit and the Innovation and Artificial Intelligence Department to seriously study and carry out activities related to innovation.
- Implemented the electronic document management system, Conzol, which helps control, organize, manage, and coordinate work across all departments. The system effectively reduces steps, time, costs, and paper usage, while enabling documents to be managed easily and efficiently.
Performance
The Company has developed and applied technology and innovation in its operations, including:
6.1 Architecture, Engineering, and Construction Using Building Information Modeling (BIM)
This process involves digitally simulating the project with accurate physical dimensions and functional characteristics. The Company has adopted BIM for design and construction management, which enhances efficiency and helps prevent risks from human error that could lead to mistakes.

6.2 Aerial photography and mapping using drone-based surveys
The Company has adopted drones or Unmanned Aerial Vehicles (UAVs) for area surveys, as well as Building Information Modeling (BIM) technology in architecture, engineering, and construction to collect data and create 3D building models. This is further applied to smart city analysis and development, as well as asset and facility management. These technologies help increase revenue, while reducing both costs and project timelines. This approach integrates knowledge and leverages advanced technology and innovation to enhance operational efficiency.

6.3 Use of the TEAM-CM inspection application
The TEAM-CM inspection application is a smart application developed by the Company for inspecting and accepting construction work of buildings and condominiums without using paper (paperless). It can be applied throughout the workflow to enhance inspection efficiency and create a distinctive service experience.

6.4 Digital Twin Technology
With the Company’s vision to become the leading full-service provider in the region and to develop innovative businesses, in December 2022, the Company, together with partners, established DTX Co., Ltd., in which the Company holds a 50% stake. The Company conducts business in the development, design, installation, system implementation, and maintenance related to Digital Twin technology, developing a more efficient platform.
A Digital Twin is a virtual (digital) model that represents the status of a physical object with accurate, consistent, and up-to-date data for management purposes. Examples include information on high-rise buildings, industrial factories, industrial estates, construction data, water systems, electrical systems, and city data. Typically, such information is recorded in blueprints or stored in regular computer files, but a Digital Twin brings this data or blueprints into a digital platform that can be viewed in real time, 24 hours a day.
Performance
In 2024, the Company further developed the platform by adding the following new functions:
- Flood prevention alert function: This function monitors rainfall and water levels in industrial estates in real time. The system analyzes data from rain and water level sensors to predict flood risks and sends advance alerts to relevant personnel, enabling effective preventive measures and minimizing potential impacts. It also allows online control of pump operation.
- Dust monitoring function in industrial estates: This function measures airborne particulate matter in real time and tracks wind direction to assess the dispersion of dust and pollutants. The system helps predict potential risks and sends alerts to relevant personnel to implement preventive measures, reducing impacts on factories, infrastructure, and employee health effectively.
In addition, the Company provides knowledge about Digital Twin technology to the public through seminars for various organizations, including government agencies, state enterprises, private companies, and educational institutions. Digital Twin benefits the general public by reducing work time and expanding the scope of digital data applications across various fields. In 2024, the Company conducted more than 10 seminars for external participants.